GE WESDAC D20ME 双输出
6月21日,工信部印发《工业互联网专项工作组2023年工作计划》。工作计划围绕政策体系、基础设施、创新体系、融合应用、产业生态等方面提出11项重点行动,54项具体举措。
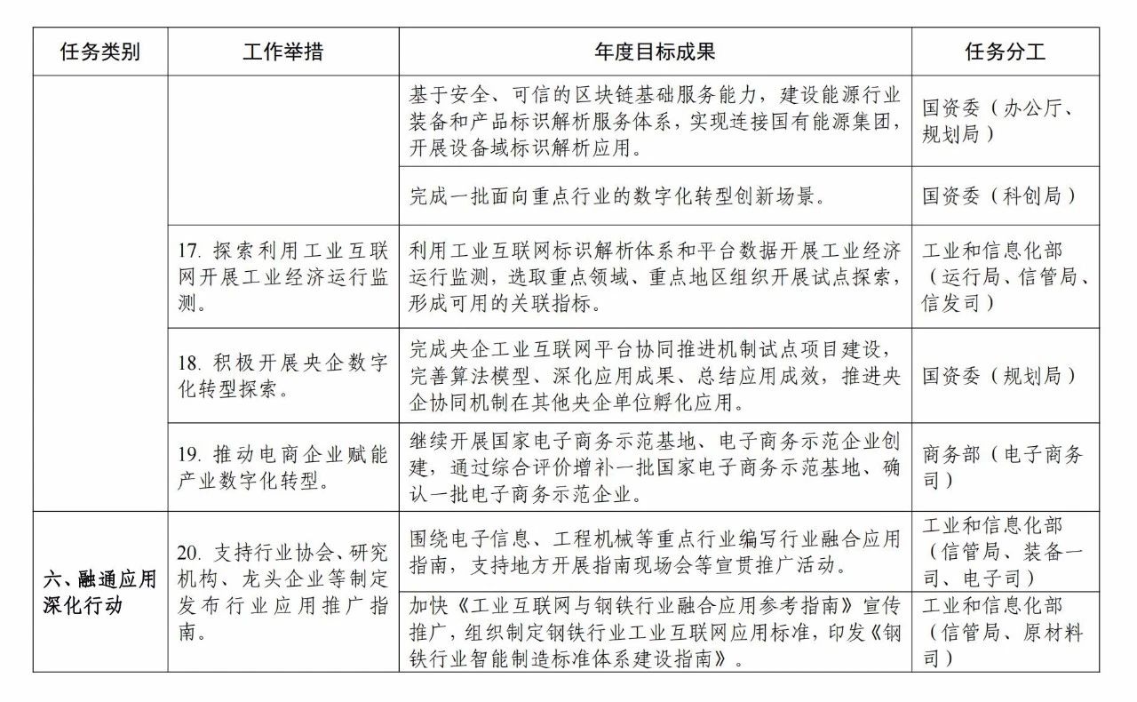
《计划》提出,制定实施“5G+工业互联网”512升级版工作方案。在基础设施方面,推动不少于3000家企业建设5G工厂,建成不少于300家5G工厂,打造30个试点标杆,发布首批5G工厂名录,编制典型案例集。完善“5G+工业互联网”发展管理平台。
《计划》还提出,完善区域产业布局,组织遴选2个左右工业互联网方向示范基地,指导地方有序开展“5G+工业互联网”融合应用先导区建设。强化行业转型赋能,围绕电子信息、工程机械等重点行业编写行业融合应用指南。同时,加快示范标杆树立,遴选不少于100工业互联网试点示范项目,遴选不少于100个工业互联网平台模式创新应用案例,加大民爆行业“工业互联网+安全生产”试点示范工作力度,完成一批面向重点行业的数字化转型创新场景。
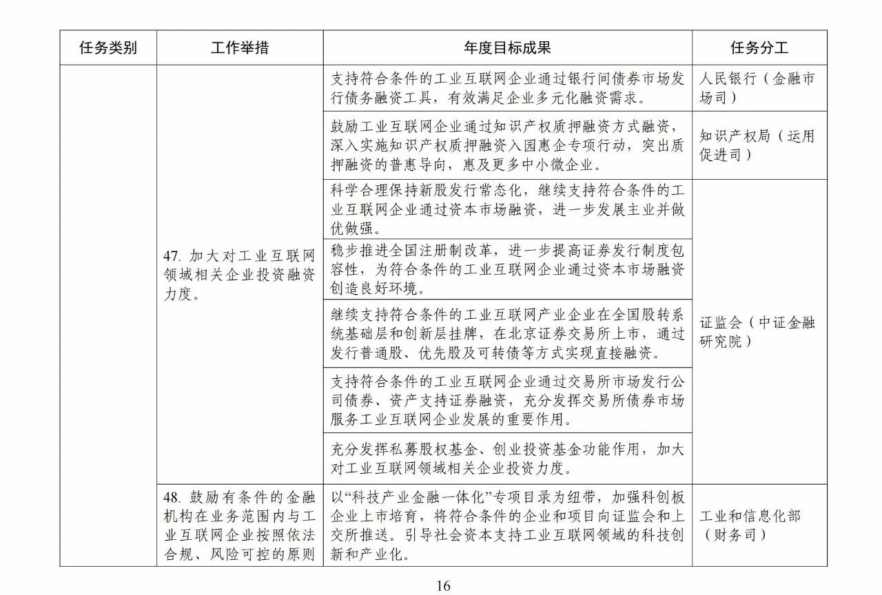
《计划》要求,提升金融服务质效,鼓励工业互联网企业通过知识产权质押融资方式融资。继续支持符合条件的工业互联网企业通过资本市场融资;并支持相关企业在全国股转系统基础层和创新层挂牌,在北京证券交易所上市。支持符合条件的工业互联网企业通过银行间债券市场发行债务融资工具。同时,要充分发挥私募股权基金、创业投资基金功能作用,加大对工业物联网领域相关企业投资力度。加强科创板企业上市培育,将符合条件的工业互联网企业和项目向证监会和上交所推送。积极落实科技创新再贷款政策,支持符合条件的工业互联网企业融资。
原文如下:

附:工业互联网专项工作组2023年工作计划


























